博科号
  • 首页
  • 日常知识
  • 数码玩具
  • 升学指南
  • 游戏测评
  • 生活百科
首页 生活百科
  • 2026首发科技:“八闽十三水辅助器下载(透视)”详细开挂玩法

    2026首发科技:“八闽十三水辅助器下载(透视)”详细开挂玩法

    生活百科 •2026-03-31

    您好:八闽十三水辅助器下载这款游戏是可以开挂的,软件加【添加图中QQ群】确实是有挂的,很多玩家在这款游戏中打牌都会发现很多用户的牌特别好,总是好牌,而且好像能看到其他人的牌一样。所以很多小伙伴就怀疑这...

  • 【雷探长疫情,雷探长百度百科】

    【雷探长疫情,雷探长百度百科】

    生活百科 •2026-03-31

    冒险雷探长尸油纹身后果 周女士背后纹身的地方开始瘙痒红肿起来,而且还伴有溃烂。她疼痛难忍只能去到医院检查,医生告诉她,她的背部纹身处已被细菌病毒严重感染,需要立即住院,否则后果不堪设想。健康风险:使用...

    雷探长疫情
  • 【商铺疫情标语,疫情商铺提示语】

    【商铺疫情标语,疫情商铺提示语】

    生活百科 •2026-03-31

    疫情影响,可以要求解除租赁合同或减免租金吗? 受疫情影响,租客在一定条件下可以要求解除租赁合同或减免租金,但需结合具体情况判断是否符合法律规定的不可抗力或情势变更情形,并承担相应举证责任。疫情的法律性...

    商铺疫情标语
  • 梦到疫情解封(梦到疫情解封什么预兆)

    梦到疫情解封(梦到疫情解封什么预兆)

    生活百科 •2026-03-31

    广州全面解封的第一天--你有担心吗? 〖壹〗、在广州全面解封第一天,部分人存在担心情绪是正常且可以理解的,具体分析如下:个人心理层面的担忧:对未知的恐惧:全面解封意味着疫情防控措施的大幅调整,人们对于...

    梦到疫情解封
  • [教程经验]友友麻将外卦神器下载安装”揭秘透视辅助万能挂

    [教程经验]友友麻将外卦神器下载安装”揭秘透视辅助万能挂

    生活百科 •2026-03-31

    >亲,友友麻将外卦神器下载安装这款游戏原来确实可以开挂,详细开挂教程 1、起手看牌 2、随意选牌 3、控制牌型 4、注明,就是全场,公司软件防封号、防检测、 正版软件、非...

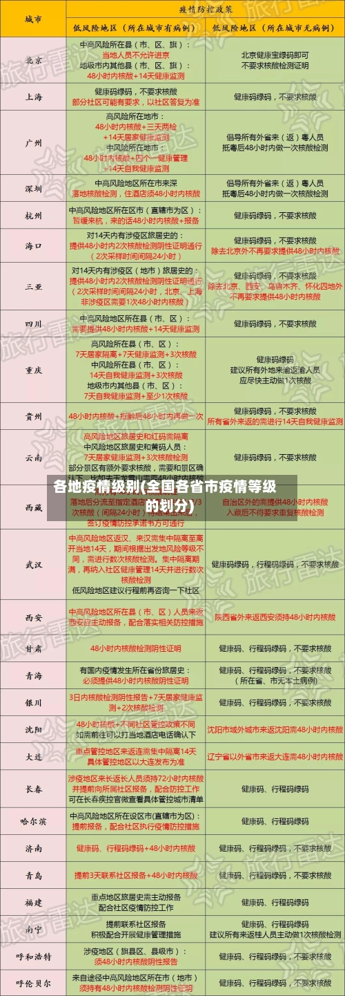
  • 各地疫情级别(全国各省市疫情等级的划分)

    各地疫情级别(全国各省市疫情等级的划分)

    生活百科 •2026-03-31

    从二级到三级,四川下调疫情防控应急响应级别 020年3月25日0时起,四川省将疫情防控应急响应级别由突发公共卫生事件二级响应调整为三级响应。具体说明如下:调整背景与依据 法律法规与形势研判:根据国家有...

    各地疫情级别
  • 辅助教程“wepoker真的有透视吗”详细辅助软件教程

    辅助教程“wepoker真的有透视吗”详细辅助软件教程

    生活百科 •2026-03-31

    1、软件助手是一款功能更加强大的软件!无需打开直接添加:  2、自动连接,用户只要开启软件,就会全程后台自动连接程序,无需用户时时盯着软件。  3、安全保障,使用这款软件...

  • 开挂技巧“微乐捉鸡麻将外卦神器下载安装”开挂(透视)辅助教程

    开挂技巧“微乐捉鸡麻将外卦神器下载安装”开挂(透视)辅助教程

    生活百科 •2026-03-31

    >亲,微乐捉鸡麻将外卦神器下载安装这款游戏原来确实可以开挂,详细开挂教程 1、起手看牌 2、随意选牌 3、控制牌型 4、注明,就是全场,公司软件防封号、防检测、 正版软件...

  • 教程分享“闲逸游戏开挂神器”开挂辅助脚本+详细开挂安装教程

    教程分享“闲逸游戏开挂神器”开挂辅助脚本+详细开挂安装教程

    生活百科 •2026-03-31

    闲逸游戏开挂神器是一款可以让一直输的玩家,快速成为一个“必胜”的ai辅助神器,有需要的用户可以加我QQ客户群下载使用。德扑之星辅助可以一键让你轻松成为“必赢”。其操作方式十分简单,打开这个应用便...

  • 辅助神器:天天卡五星麻将开挂神器”开挂(透视)辅助

    辅助神器:天天卡五星麻将开挂神器”开挂(透视)辅助

    生活百科 •2026-03-31

    了解更多开挂安装加图片号 天天卡五星麻将开挂神器是一款可以让一直输的玩家,快速成为一个“必胜”的ai辅助神器,有需要的用户可以加我微下载使用。天天卡五星麻将开挂神器可以一键让你轻松成为“必赢”...

  • 首页
  • 上一页
  • 530
  • 531
  • 532
  • 533
  • 534
  • 535
  • 536
  • 537
  • 538
  • 539
  • 下一页
  • 尾页

最近发表

  • 疫情督查学校/学校疫情防控督导的主要内容
  • 辅助神器“多乐够级刷胜率100%方法”开挂(透视)辅助神器
  • 推荐一款“德扑圈透视”通用版下载教程
  • 【赛事活动疫情,赛事活动疫情防控方案】
  • 辅助开挂神器“wepoker德州?一键透视购买”透视挂!详细分享装挂步骤
  • 河南疫情隔离/河南隔离政策查询本地宝
  • 辅助神器“德扑之星透视辅助教程”详细分享装挂步骤教程
  • 【疫情提倡素食,倡导素食】
  • 开挂辅助工具“欢乐斗地主透视挂下载”开挂(透视)辅助神器
  • 辅助开挂神器“天涯麻将开挂神器下载安装(透视)”揭秘透视辅助万能挂用法

热门文章

  • 【红安今日疫情,红安疫情今天数据】2026-03-13
  • 疫情产业复苏/疫情过后产业复兴2026-03-13
  • 疫情惨烈的(疫情猛烈)2026-03-13
  • 【疫情婚宴上海,上海 疫情 婚宴】2026-03-13
  • 疫情防治药方/疫情防治药方大全2026-03-13
  • 【疫情下车票,12306疫情期间购票】2026-03-13
  • 【疫情再停工,役情停工】2026-03-13
  • 疫情期间转站(疫情期间可以站内转乘吗)2026-03-13

© 2026 博科号 京ICP备1111040123号-1