【山东疫情85,山东疫情最新消息今天新增病例】

microsap 5 2026-04-28 01:57:12

山东省那里疫情最严重

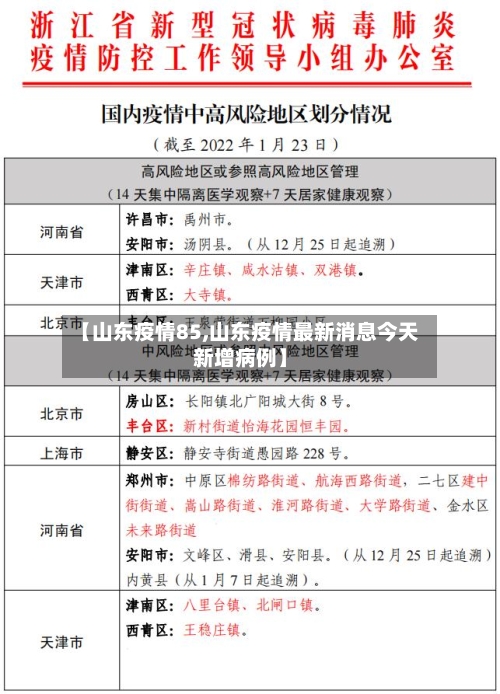
〖壹〗、济南 。通过查询山东省政府公告了解到,山东疫情济南最严重 。12月3日 ,山东省新增本土确诊病例43例 ,新增本土无症状感染者666例。分布在济南 、青岛 、威海等16个地市,其中济南依旧最为严重,新增13+150例。

【山东疫情85,山东疫情最新消息今天新增病例】-第1张图片

〖贰〗、济南市 。通过查询山东卫健委相关资料了解到 ,济南在本轮山东省疫情中成为了重灾区。济南高风险区域1407个,山东省济南市有21例社会面新增,新划定1处高风险区。山东省多个市都有社会面新增 。

【山东疫情85,山东疫情最新消息今天新增病例】-第2张图片

〖叁〗、山东省潍坊市疫情最严重。通过查询相关资料显示 ,截止于2022年12月5日,山东新增623例本土无症状,其中潍坊市新增31例 ,山东高风险区5317个,潍坊市高风险区296个。潍坊市出行防疫政策,离潍坊市须持有48小时内核酸检测阴性证明 。

【山东疫情85,山东疫情最新消息今天新增病例】-第3张图片

〖肆〗 、济南。截止至2022年12月8日 ,通过查询山东省疫情的官方网站了解到,济南的疫情是最严重,需要做好个人的防护 ,简称鲁 ,别名齐鲁、东鲁、海右 、海岱,省会济南。

〖伍〗、济宁,临沂 。根据中国政务服务平台各地疫情风险等级查询了解到 ,截止到2022年12月9日,济宁,临沂是山东疫情严重的地区 ,高风险地区突破了300。

〖陆〗、例为省外返鲁人员,山东青岛疫情最为严重。山东是中国华东地区的一个沿海省份,简称鲁 ,省会济南 。自北而南与河北 、河南、安徽、江苏4省接壤山东东西长7203千米,南北长4328千米,全省陆域面积158万平方千米 。2021年山东省的常住人口为101699万人 ,比上年增加了124万人。

山东疫情有多少个

山东本轮疫情由奥密克戎变异株引发,存在6个传播链条,已隐匿传播一段时间 ,昨日新增本土病例175例 ,其中青岛150例。 具体传播情况如下:传播链条数量与分布:本次疫情共有6个传播链条 。其中,青岛市疫情存在3个不同的传播链;威海文登区 、淄博周村区、德州禹城市各有1个传播链条。

病例2:1月25日新增1例,35岁男性 ,为确诊病例密切接触者,22日核酸阳性后隔离,病情稳定。密切接触者128人接受观察 。临沂市(3例)病例1-2:夫妻关系 ,女性62岁,男性65岁,湖北孝感人 ,退休后居临沂。2019年12月29日返湖北探亲,2020年1月15日返临沂,21日发热就诊后隔离 ,22日确诊。

高风险地区3655个 。截止到2022年12月07日17时,根据山东疫情防控查询,山东新增本土新增本土31例 ,无症状468例 ,新增境外确诊31例,现有确诊632例,高风险地区3655个。

现在疫情山东封了几个城市 —— 9个 ,截止2022年11月6日。截止2022年11月6日山东已有九个城市被封,分别是青岛、威海 、烟台 、淄博、日照、德州 、潍坊、滨州、菏泽 。山东,中华人民共和国省级行政区 ,简称鲁,省会济南市。位于中国东部沿海 、黄河下游。

山东青岛疫情严重吗?

〖壹〗、截止于2021年3月29日,山东青岛疫情属于低风险地区的 ,不严重 。自2月22日起,石家庄市藁城区全域调整为低风险地区 。随着最后两个中风险地区调整为低风险地区,全国中高风险地区清零。

〖贰〗、月10日新增96例确诊和217例无症状 ,3月14日新增23例确诊和15例无症状。黄岛区:3月7日新增2例确诊和2例无症状;3月10日新增2例确诊,疫情与莱西市无关联 。防控措施与通报来源所有新增病例均已在定点医院接受隔离治疗,密切接触者实施集中隔离医学观察。

〖叁〗 、022年12月20日查询山东青岛疫情严重。近来青岛正处于感染高峰期 ,近来路上几乎看不到行人了 ,预计本周将迎来感染比较高峰,达到青岛感染人数历史比较多,所以本周是最难挺过的 ,近来预计峰值在89%,估计明后两天会继续上升,直到达到100%后 ,感染人数会慢慢下降 。

〖肆〗、不严重。青岛,别称岛城、琴岛 、胶澳,是中国山东省辖地级市、副省级市、计划单列市 ,特大城市。根据疫情防控中心显示,截止到2022年10月15日,现青岛已没有疫情感染者 ,所以不严重 。矿藏丰富,石墨和石材矿保有资源储量居山东省首位,滑石 、透辉石矿居全省第二位 ,沸石 、矿泉水等储量也居前列。

〖伍〗、截止2022年11月9日0时至24时 ,山东青岛疫情严重。截止2022年11月9日0时至24时山东省报告新增本土确诊病例6例,其中青岛3例,2例系集中隔离点检出 ,1例为省外返鲁人员,山东青岛疫情最为严重 。山东是中国华东地区的一个沿海省份,简称鲁 ,省会济南。

山东组建152个疫情防控专项督查组下沉到各县(市 、区)一线

山东组建152个疫情防控专项督查组,自14日起全部下沉到各县(市、区)一线开展督导工作,推动问题整改并确保防控措施落实到位。督查组核心任务专项督查组的主要职责是深入基层一线开展全面督导 ,重点查摆疫情防控工作中存在的短板和漏洞,推动各地迅即整改问题,确保核酸检测、封闭管理 、物资保障等关键环节的防控措施严格落实 。

成立专项督查组:成立由纪检监察、组织等部门组成的疫情防控专项督查组 ,对全区疫情防控工作进行全面督查 。督查组采取明察暗访、随机抽查等方式,深入基层一线,检查疫情防控措施落实情况。对发现的问题 ,及时反馈给相关单位 ,并要求限期整改。

督促检查有深度市文体广电旅游局通过多层次督导确保措施到位:制定督查通知:印发《关于对全市重点旅游经营单位疫情防控工作进行督查的通知》,明确检查重点和整改要求 。组建专项督查组:市文化市场综合行政执法队派出多个督查组,对景区 、公共文化场所、星级饭店、旅行社等开展实地检查。

突出严管厚爱 ,凝聚攻坚活力 严格监督管理制定疫情防控和防汛救灾工作纪律,明确“十严禁 ”要求,对履职不力 、失职渎职的党员干部严肃问责。成立专项督查组 ,通过明察暗访、随机抽查等方式,督促各项措施落地见效 。 关心关爱一线人员落实关爱激励措施,为一线党员干部提供必要物资保障和心理支持。

山东济南疫情最严重几例

济南。通过查询山东省政府公告了解到 ,山东疫情济南最严重 。12月3日,山东省新增本土确诊病例43例,新增本土无症状感染者666例。分布在济南、青岛 、威海等16个地市 ,其中济南依旧最为严重,新增13+150例。

济南市 。通过查询山东卫健委相关资料了解到,济南在本轮山东省疫情中成为了重灾区。济南高风险区域1407个 ,山东省济南市有21例社会面新增 ,新划定1处高风险区。山东省多个市都有社会面新增 。

比较严重 。根据相关资料显示山东7新增本土确诊病例15例,本土无症状感染者77例,由此可见比较严重了。济南 ,别称泉城,山东省辖地级市 、省会、副省级市、特大城市 、济南都市圈核心城市,国务院批复确定的环渤海地区南翼的中心城市。

进入冬季 ,疫情在全国爆发,济南这次没避免成为重灾区,首先看下昨日山东的疫情数据 ,根据11月30日早晨,山东省卫健委最新公告,11月29日0时至24时 ,济南市新增本土确诊病例13例,新增本土无症状感染者168例,两项数据合计181 ,从增长数据比前天有所下降 。高风险区两千多 ,形式还是很严峻。

山东济南天桥区疫情严重。根据全国疫情防控公开信息显示,截止2022年12月1日,山东省济南市天桥区高风险区域共485个 ,截止12月1日0时至12时,济南市累计新增80例本土阳性感染者,本土无症状感染者77例 。新增的80例本土阳性感染者中 ,54例系集中隔离点检出。3例系社区筛查检出。

022年12月10日0时至24时,山东省报告新增本土确诊病例13例(含省外返鲁人员1例),其中济南5例 ,系高风险区检出3例和集中隔离点检出2例 。青岛4例(含省外返鲁人员1例)。根据疫情防控最新消息2022年12月11日共有4179高风险地区,根据疫情防控12月9日通知山东进一步优化核酸检测。

上一篇:实测辅助“微乐陕西麻将万能开挂器”开挂(透视)辅助
下一篇:辅助开挂神器“微乐亲友房可以开挂”分享用挂教程
相关文章