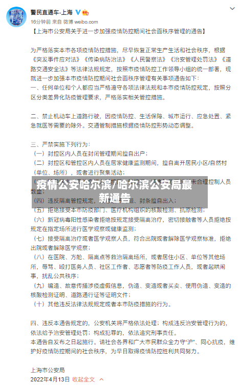
〖壹〗、这名被处罚的男子是哈尔滨市呼兰区的一位民众姓郭 ,国王也是道听途说这个医院的一些相关疫情防控的工作措施,便自行猜测这个医院因为疫情的原因封闭了,并通过微信朋友圈的方式发布了并不真实的视频 ,却引得很多人关注并且转发,从而扰乱了社会的秩序,哈尔滨市的民警也是以散布谣言并且扰乱社会公共秩序 ,将其带坏机关进行依法查处。

〖贰〗 、近日一名男子因为在公共场合饮食而导致同场所的其他人被隔离管控,因为他被确诊感染了新冠病毒 。后来这名男子也被警方处以行政处罚。这件事引起了网友的热议,也给大家带来一些警示。因为现在疫情反反复复 ,随时随地都可能会因为新冠疫情而被封控,所以大家都要引起重视 。

〖叁〗、被造谣后发澄清朋友圈有一定作用,但具体效果可能因谣言的扩散面积与造成后果的严重程度而异。分析如下:表明态度与消除误解:通过发朋友圈澄清事实真相,被造谣者可以明确表明自己的态度 ,并尝试消除因谣言而产生的误解和负面影响。这有助于恢复个人名誉,防止谣言进一步损害个人形象 。
〖肆〗、男子因在微信群配发侮辱警察照片,构成寻衅滋事被行政拘留9日。具体分析如下:事件背景与起因据通报 ,10月30日,宁夏吴忠市居民李某因对小区疫情管控措施不满,在拥有330余名成员的微信群中发布了一张侮辱警察的照片。该行为直接指向执法群体 ,带有明显的挑衅性质 。
〖伍〗 、该男子郑某锋因殴打核酸检测人员被行政拘留10日、罚款500元,其行为涉嫌违法且可能构成犯罪,具体分析如下:破坏防疫规定 ,违反《治安管理处罚法》第50条行为性质:核酸检测是政府在紧急状态下依法发布的防疫措施,属于公民必须履行的义务。

哈尔滨市外来务工人员付某某因故意隐瞒旅居史、暴露史 、接触史,造成疫情传播风险 ,已被公安机关立案侦查并依法追究法律责任。事件主体与行为:付某某作为哈尔滨市外来务工人员,在疫情防控期间无视相关规定,故意隐瞒个人旅居史、暴露史及接触史。此类行为直接导致疫情传播风险显著增加,对公共安全构成严重威胁 。
不要给别人添麻烦而且故意隐瞒自己的接触史有可能会对当地的疫情防控造成很不好的影响 ,到时候影响的就不仅仅只是自己一个人了,而且还有这边的一群人。
事件的还原2021年12月02日,哈尔滨市公安局通报某感染新冠肺炎的男子在对其进行病学调查的过程中违反了规定。故意隐瞒了行程和接触史 ,他无视我国的相关法律规定,大大的加强了疫情传播的风险,已经涉嫌违法 。公安局也在第一时间对这件事进行了立案处理 ,并依法追究刑事责任。
〖壹〗、哈尔滨疫情调查由松南派出所打电话是正常的。《中华人民共和国传染病防治法》第四十二条传染病暴发 、流行时,县级以上地方人民政府应当立即组织力量,按照预防、控制预案进行防治 ,切断传染病的传播途径,必要时,报经上一级人民政府决定 。所以在哈尔滨疫情期间 ,由位于哈尔滨市的县级松南派出所进行防疫调查是很正常的。
哈尔滨外国人来华签证办理地点为哈尔滨市公安局出入境管理局,疫情期间韩国人来华办理部分类型签证相对简便,但仍需遵循一定流程和要求。以下是详细介绍:办理地点入境哈尔滨市的外国人,想办理中国签证、或者换发、补办与签证相关的证件 ,需要到哈尔滨公安局出入境管理局进行办理 。
Q字签证,又称探亲团聚签证,分为Q1和Q2两个类别 ,主要针对拥有中国永久居留资格的外国公民及海外华人,允许他们来华探望亲属或与亲属团聚。Q1签证是长期签证,允许持证人在华停留时间超过180天;而Q2签证则为短期签证 ,停留时间不超过180天。
外国专家局审批:符合审批条件的,各省市科技厅(外国专家局)将在5个工作日内出具《外国高端人才确认函》 。申办R字签证:申请人凭《外国高端人才确认函》向我国驻外使领馆申请R字签证。签证申请材料及要求以我国各驻外使领馆公布的为准。
三)审核。审查机构应当加强核查,通过面谈 、电话询问、实地调查等方式核实申请事由的真实性 ,审核确认申请人为外国国籍 。通知申请人或者有关单位、个人面谈,无正当理由未在约定时间内接受面谈的,可以依法不予签发证件。
〖壹〗 、哈尔滨五常市公安局长山派出所成功破获一起帮助信息网络犯罪活动案件 ,犯罪嫌疑人尹某已被采取刑事强制措施。案件背景与部署按照哈尔滨五常市公安局“核心使命-2022”工作部署要求,长山派出所在刑侦大队南片中队的带领下,通过捆绑作战模式紧盯关键线索展开缜密侦查 。
〖贰〗、负责全局公安信息管理、科学技术建设工作,承担计算机犯罪案件的侦破工作 ,负责全市信息网络监察工作,承担“金盾工程 ”的任务。电话:0451-53533126 刑侦大队 负责打击刑事犯罪活动,侦破重 、特大刑事案件 ,负责公安局刑事诉讼,负责打击经济犯罪,负责禁毒工作。
〖叁〗、样子哨公安分局局长李继范深有感触地对记者说 ,未成年人犯罪在该镇非常严重,也成为当地的一大治安隐患 。他经过6个月的调查发现,当地未成年人犯罪非常严重 ,2001年该镇发生98起盗窃案件,一名姓卢的未成年男孩就干了49起。如今,分局掌握至少有22名未成年人有违法行为。
〖肆〗、局党委委员 、副局长黄国强在禁毒和经济犯罪侦查方面提供协助 ,他管理着禁毒大队、经济犯罪侦查大队,同时关注两江派出所、渡头派出所和公路派出所的日常运作 。局党委委员 、副局长刘炳林在法制和出入境管理领域发挥作用,他分管法制室、出入境管理大队,以及南边山派出所和六塘派出所。
〖伍〗、任长霞 ,40岁,汉族,中共党员 ,河南省登封市公安局党委书记、局长。她自1983年加入公安队伍,作预审工作13年,在郑州公安系统 、市政法战线及省预审岗位练兵大比武中均夺取过第一名 ,协助破获了大案要案1072起,追捕犯罪嫌疑人950人 。