黑龙江 、西藏、贵州。黑龙江省,简称“黑 ” ,省会哈尔滨 。西藏,简称“藏”。西藏自治区,首府拉萨市。贵州 ,简称“黔”或“贵 ”,省会贵阳 。黑龙江的疫情主要集中在佳木斯,西藏的疫情主要集中在拉萨,贵州的新增主要在贵阳和毕节。有些省份是按地区来管理的 ,甚至更细化到区县,而有的省市管理的比较粗放,眉毛胡子一把抓 ,没有疫情的地区也跟着封控居家。

中国疫情严重的七个城市包括武汉、上海 、广州、深圳、北京、重庆和成都。这些城市在过去的一段时间内,由于各种原因,疫情形势较为严峻 。武汉作为疫情最初爆发的城市 ,受到了广泛的关注。在初期,武汉的疫情形势异常严峻,但随着全国上下的共同努力和有效防控措施的实施 ,疫情逐渐得到了控制。

疫情全国广州 、重庆和北京最严重 。人口规模大、人员流动性强、高校等重点场所集中 、人员聚集活动多,加剧了疫情传播扩散的风险和防控难度。中国最新的城市新冠疫情最为严重的前三位,非广州、重庆、北京莫属。

新冠哪个城市最严重 ,这取决于不同的时间和地区 。在中国:武汉:作为新冠疫情的发源地,武汉在疫情初期面临着极其严峻的形势,病例数量和死亡人数都相对较高。但随着全国疫情防控工作的深入进行,武汉的疫情形势已经得到了极大的改善。
不同阶段新冠疫情影响最严重的城市不同 ,近来没有权威信息表明哪个城市处于疫情最严重状态 。 疫情初期(2019年12月-2020年初) 中国新冠疫情最早在武汉被发现并大规模暴发,该市因人口密集且正值春运期间,出现大量病例集中暴发 ,成为全球首个疫情重灾区。
全国疫情最严重的城市:呼和浩特 、包头、乌鲁木齐、伊梨 、吐鲁番、广州、惠州 、汉中、西安、运城、太原 、昭通、海口、郑州 、南京。
传播范围扩大:本轮疫情已波及超20个省份,7月17日单日涉及19个省市区,呈现“从沿海向内地、从城市向乡村”扩散的趋势 。内陆中小城市因医疗资源匮乏、核酸检测能力不足 、疫苗接种率待提升等问题 ,防控压力显著增大。病毒进化挑战:7月以来,国内12地报告9种奥密克戎亚分支,包括BA.3BA.3等。
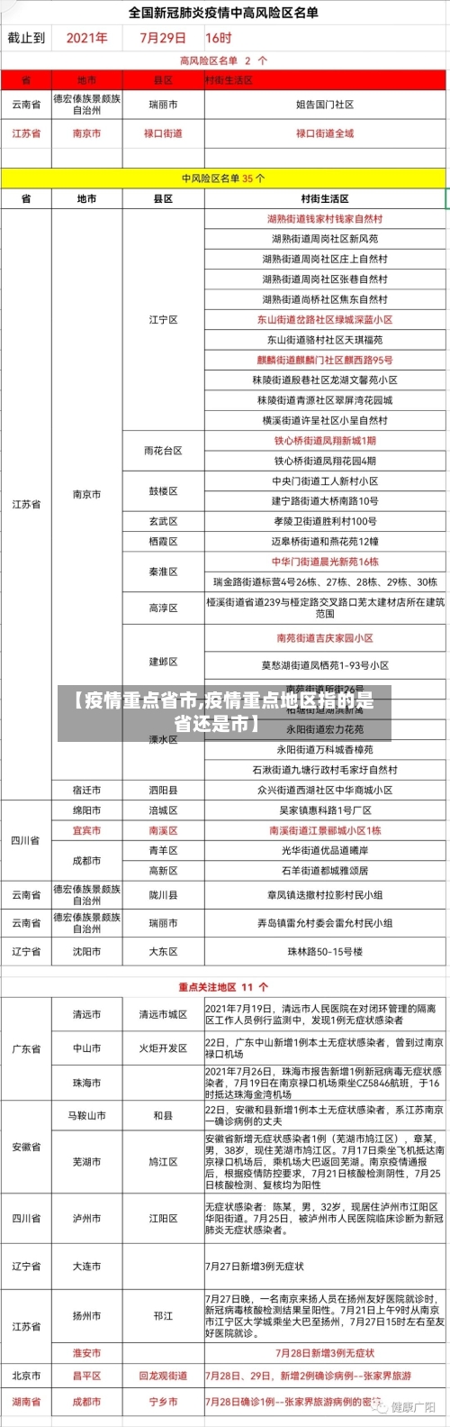
当前疫情形势严峻复杂国内疫情传播范围广:自上个月以来 ,多省市出现新冠疫情,由南京禄口世界机场经湖南张家界和江苏扬州逐渐传播至全国十个省份,北至沈阳 ,南至珠海,西达成都均出现本土确诊病例,且全部与南京疫情关联,北京也出现多例本土感染病例。
昨日(10月15日)全国新增本土病例174例 ,涉及16个省市,河南郑州等部分地区采取严格封控措施 。
数据对比方法初始疫情与近来疫情关联分析:通过百度迁移数据查找2020年1月1日至1月23日从武汉去往30个省市的人口比例,假设感染者均匀分布在去往每个城市的旅客中 ,此比例可作为武汉封城前扩散至各省市感染者比例。
当前疫情形势分析自入冬以来,国内多地出现零星疫情,涉及呼伦贝尔、哈尔滨、石家庄 、北京、上海、常州 、徐州等地。其中 ,内蒙古呼伦贝尔疫情较为严重,单日新增病例达几十例 。不过,除部分地区外 ,全国整体疫情仍处于可控范围,未出现大规模爆发迹象。
疫情波及28个省个省48个市。我国疫情处于高位平台阶段 3月1日至21日,我国累计报告本土感染者超过41000例 ,波及28个省 。近来全国疫情处于高位平台阶段,疫情防控面临复杂性、艰巨性、反复性的严峻形势。
总结武汉初期病死率较高,是医疗资源挤兑、病毒认知不足 、人群基数大且流动性强、防控措施滞后等多重因素叠加的结果。随着全国医疗力量驰援、病毒认知深化和防控策略优化,武汉疫情形势最终得到控制 ,病死率显著下降 。
原因:前期武汉的重症病人主要由三家定点医院收治,重症医学床位只有110张,容量不够 ,其他重症患者分散在20多家医疗机构,收治没有充分落实“四集中”原则,病人分散不利于管理 ,且整体不是由重症医学科专业医疗团队管理,摊薄了优质医疗资源的力量,导致武汉重症患者病死率较高。
地域差异:湖北省病例占77% ,非湖北地区病死率与普通流感类似(约1%)。病情严重程度:80.9%的病例为轻/中症,仅1023例死亡,粗病死率为3% 。未合并其他疾病的患者病死率约0.9% ,而有合并症(如心血管疾病 、糖尿病、慢性呼吸道疾病)的患者病死率显著升高,分别为5%、3% 、3%。
武汉新型冠状病毒肺炎(2019-nCoV)是2019年底在中国武汉首次发现的一种由新型冠状病毒引起的传染性疾病,具有人传人特性,主要症状包括发热、咳嗽和呼吸困难 ,严重时可导致多器官衰竭甚至死亡。

〖壹〗、中国艾滋病疫情严重情况排名前六位的省市依次是云南 、广西、河南、四川 、新疆、广东。以下是具体信息:云南:艾滋病疫情在中国最为严重的省份之一,累计报告HIV感染者和AIDS病人数位居前列 。广西:同样面临严峻的艾滋病疫情,其报告人数也处于较高水平。河南:艾滋病疫情相对严重 ,需要持续关注并采取有效措施。
〖贰〗、黑龙江、西藏 、贵州 。黑龙江省,简称“黑”,省会哈尔滨。西藏 ,简称“藏 ”。西藏自治区,首府拉萨市 。贵州,简称“黔”或“贵” ,省会贵阳。黑龙江的疫情主要集中在佳木斯,西藏的疫情主要集中在拉萨,贵州的新增主要在贵阳和毕节。
〖叁〗、北京、天津 、江苏:在这几种分析方式下 ,北京、天津、江苏的防控力度也表现较好 。例如在考虑人口密度的各省市防控力度比较中,北京 、天津、江苏等地疫情防控做得比较好。结论与建议结论:通过多种数据对比和分析方法,得出在疫情的防控工作中,上海市做得比较好 ,北京、天津 、江苏等地做得也非常好。