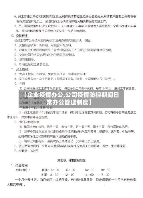
〖壹〗、企业云盘集成钉钉 ,省钱扩容 疫情期间,钉钉因承载大量网课录播 、直播内容而面临存储压力,云盒子企业云盘通过集成钉钉提供了解决方案:私有存储空间挂载:为钉钉附加超大私有云存储 ,缓解学校和培训机构的存储负担,降低硬件成本 。

〖贰〗、线上沟通场景远程办公中,线上沟通需解决信息误解、关键信息遗漏等问题,应优先使用企业级即时通讯工具 ,避免使用微信 、QQ等个人社交软件。常用工具及特点如下:华为WeLink华为云提供的企业级服务,功能强大且安全性高,支持高清音视频会议、文件共享、任务管理等功能 ,适合对信息安全要求较高的企业。

〖叁〗、云盒子在疫情期间的应用场景封控区/管控区办公:居民需居家隔离,云盒子支持通过电脑 、平板、手机灵活办公,确保工作效率 。防范区远程协作:倡导居家办公的企业可通过云盒子实现跨区域文件共享和协同编辑。企业应急方案:疫情反弹时 ,云盒子可快速部署,帮助企业在2天内启动远程办公模式,减少业务中断风险。

〖肆〗、云网协同成为核心支撑:远程办公的稳定性依赖云计算与网络基础设施。疫情期间 ,云服务商通过动态资源分配 、边缘计算等技术优化体验,未来将进一步推动“云+端 ”协同,降低企业本地部署成本 。
〖伍〗、灵活性:支持跨平台、跨设备访问 ,适应多样化办公场景。合规性:符合等保0要求,满足金融 、医疗等行业监管标准。远程办公的长期价值:降本增效与数字化转型提升生产力 远程调用公司工作站和服务器,突破便携设备性能限制,保障大型软件(如CAD、3D建模)流畅运行 。
〖陆〗、灵跃云电脑通过将云端数据中心部署在企业内网 ,结合安全认证与多场景适配,实现了疫情期间高效 、安全的远程办公,保障业务连续性并降低数据泄露风险。疫情下传统远程办公的痛点疫情期间 ,公有云资源因访问量激增出现弹性不足问题,视频会议黑屏、软件卡顿频发,数据安全隐患加剧。

〖壹〗、疫情环境下远程办公将加速发展 ,并逐步向常态化 、多元化、智能化方向演进,成为企业办公的重要补充形式,部分行业或场景可能形成主流模式 。
〖贰〗、远程办公的长期价值与趋势疫情加速了远程办公的普及 ,但其价值不仅限于应急措施:突破地域限制:企业可招聘全球人才,降低办公成本。例如,某团队通过远程协作吸纳了3个城市的成员。提升组织韧性:OKR与工作计划结合的模式 ,使团队在突发情况下(如疫情)能快速切换工作方式 。
〖叁〗、灵活办公模式适配多样化场景设备列表访问模式:适用于远程办公与无人值守设备运维,摒弃传统设备码,通过企业内网设备列表直接连接,降低泄露风险。SOS访问模式:针对售后技术支持等临时场景 ,提供免安装绿色客户端,支持快速发起远程协助,兼顾安全与便捷性。
〖肆〗 、优化成本结构:远程办公可降低办公场地租赁、设备采购等固定成本 ,但需重新评估员工薪酬体系 。例如,谷歌根据当地生活成本调整薪资,避免因地域差异引发内部矛盾。
〖伍〗、工作方式重构:远程办公与混合办公模式可能成为未来常态 ,企业需重新设计管理流程与文化。技术投入加大:5G 、AI、物联网等技术将进一步渗透商业场景,提升非接触服务的效率与安全性。行业格局调整:传统行业加速数字化,新兴技术企业迎来发展机遇 ,竞争焦点转向技术整合能力 。
〖壹〗、疫情期间企业无权强制要求员工在家办公或接受隔离措施,但可通过协商一致的方式安排员工居家办公,若强制要求可能面临法律风险。具体说明如下:企业无权强制隔离或要求在家办公根据《传染病防治法》 ,隔离措施需由县级及以上地方人民政府实施并报上一级人民政府批准后执行。
〖贰〗 、企业无权强制要求员工在家办公或接受隔离措施,但可通过协商、安排休假等方式实现类似目的 。具体分析如下:企业无权强制隔离员工根据《传染病防治法》,隔离措施需由县级及以上地方人民政府实施,并报上一级人民政府批准后执行。
〖叁〗、员工在疑似新型冠状病毒肺炎被隔离期间劳动合同到期 ,企业能否终止劳动合同 不能。因疑似新型冠状病毒肺炎被隔离属于法律 、行政法规规定的其他情形 。
〖肆〗、现在国家鼓励员工返工后自行隔离14天,员工自行隔离期间的工资支付,企业可参照《关于妥善处理新型冠状病毒感染的肺炎疫情防控期间劳动关系问题的通知》执行 ,建议企业在员工自行隔离期间内安排员工在家办公,工资按原标准支付。或引导员工休年假、调休或请假。
〖伍〗 、没有 。根据相关资料查询,企业单位个体没有权对员工采取强制隔离措施 ,也不能强制要求员工在家办公。如果违反规定则容易被认定为未按照劳动合同约定提供劳动条件,员工可以根据此规定提出解除劳动合同并要求进行经济补偿金。
疫情期间无法工作情况说明 如因当地政府采取交通管制或集中隔离的,需提供经当地政府、村委会、居委会等盖章的相关文件 。因疑似或确诊感染新型冠状病毒进行隔离治疗的 ,需提供医院出具的相关检查报告、隔离证明等。
疫情不能上班的情况说明主要包括以下几点:疫情导致的普遍性不能上班情况 居住地封锁与交通限制:由于新冠病毒的传播特性,政府采取封锁措施限制人员流动,导致员工无法前往工作地点。 企业停工:为防控疫情 ,部分企业被迫暂停生产活动,员工因此无法上班。
疫情不能上班的情况说明是指说明因为什么原因不能上班 。比如:如因当地政府采取交通管制或集中隔离的:需提供经当地政府 、村委会、居委会等盖章的相关文件。因疑似或确诊感染新型冠状病毒进行隔离治疗的:需提供医院出具的相关检查报告、隔离证明等。
疫情下的不能上班情况具体指的是员工由于疫情导致无法正常上班的情况,涉及到多种原因 。首先,如果因当地政府实施交通管制或实施集中隔离措施 ,员工需要提供官方文件以证明其无法上班,这些文件通常由当地政府 、村委会或居委会盖章,以确保其真实性。
疫情不能上班的情况说明 因新冠疫情的影响 ,个人无法正常上班的情况普遍存在。针对此情形,具体情况说明如下:疫情导致的不能上班情况概述 由于新冠病毒的传播范围广、速度快,为防控疫情 ,政府采取了严格的防疫措施 。许多企业被迫暂停生产,员工因此无法前往工作岗位。
放心签电子合同通过全程线上化、零接触签署 、数字化印控管理等功能,助力企业在疫情期间实现高效线上办公 ,保障业务正常运转,降低停摆风险。 电子合同助力企业线上办公,数字战疫不停摆疫情推动企业数字化转型:新冠疫情持续三年 ,企业普遍意识到数字科技对降本增效、避免停摆风险的重要性 。
放心签电子签约技术通过提供数字化移动签署服务,在疫情期间助力企业实现高效远程办公,保障业务不停摆。