暂停营业通知的撰写方式如下:标题 标题应简洁明了,可以直接写为“暂停营业通知” ,或者简短地写成“通知”。正文 店名:首先明确标注店铺的名称。 暂停营业原因:清晰阐述暂停营业的具体原因,如设备维护、店铺装修、疫情管控等 。 暂停营业时间:准确说明暂停营业的开始和结束时间,如果结束时间不确定 ,可以表述为“直至进一步通知 ”。

标题 暂停营业通知,或者关于什么的的暂停营业通知。正文 店名,暂停营业原因(事由) ,暂停营业时间,恢复营业时间 。结尾 请求服务对触见谅之类的表示歉意的文字,如“如有不便 ,敬请谅解”。落款 店名,发布通知时间。

疫情暂停营业通知这样写:方案一:疫情停业通知模板 。尊敬的会员朋友:您好,由于近期疫情反复 ,接上级主管部门紧急通知,要求停止聚集活动和团体课程项目。为更好的做好疫情防控工作,本店将于20xx年x月x日(周x)暂停营业,具体恢复营业时间另行通知。

〖壹〗 、受疫情影响停工通知范文如下:停产通知书全体员工:因受新型冠状病毒感染的肺炎疫情的影响 ,基于公司的实际经营情况考虑,为共度时艰,公司通知如下:自2020年XX月XX日起 ,公司全部岗位员工停工停产 。公司将依照相关法律法规及公司内部规章制度,于停工期间,在一个工资支付周期内。
〖贰〗、受疫情影响 ,广西东兴市自2021年12月21日起,采取紧急措施,关闭了所有旅游景点及娱乐场所 ,并暂停了所有客运和货运服务。
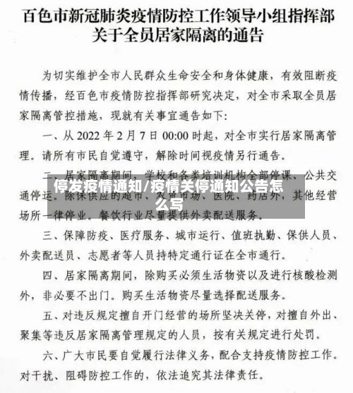
〖叁〗、暂停运营通告广大市民朋友们:你们好!为全力做好新型冠状病毒感染的肺炎疫情防控工作,有效切断病毒传播途径,坚决遏制疫情蔓延势头 ,确保我县人民群众身体健康和生命安全,按照县疫情防控指挥部要求,我县公交将从2021年12月21日起暂停运营,恢复运营时间另行通知 。
〖肆〗 、景区景点通知东兴市文化广电体育局关于关闭景区、娱乐场所等的通知。所有旅游公司:根据我市疫情防控现状 ,为防止疫情进一步扩散,经研究,决定自2021年12月21日起 ,关闭全市所有景区、农家乐 、娱乐场所、网吧、电影院 、文体活动场所,复工复产时间由疫情防控情况另行通知。
〖伍〗、关于盘龙寺暂停对外开放的公告疫情防控期间,为保护人民群众生命健康安全 ,切实做好常态化疫情防控工作,经盘龙寺与上级相关部门商议,决定于2021年12月31日17:00时起停止接待一切香游客 ,恢复开放时间另行通知,给广大香游客带来的不便,敬请谅解 ,谢谢支持。特此公告 。
〖陆〗、停运通知鉴于当前疫情防控形势,为进一步阻断疫情传播,按照我市疫情防控指挥部要求,自2022年1月7日零时起 ,许昌市城市公交线路暂停营运,恢复营运时间另行通知。停运期间我公司将会对场地及车辆进行全面的消杀工作,保证车辆能够随时投入运营。
青岛大剧院因疫情影响发布快递暂停发件公告 ,青岛市内及受疫情影响地区快递服务即日起暂停,恢复时间待定,官方购票渠道仍正常开放 。具体说明如下:暂停原因与范围:受近期疫情影响 ,青岛大剧院接到顺丰快递通知,自公告发布即日起,针对青岛市内以及受疫情波及的其他地区 ,全面暂停快递发件服务。
已取票的观众:通过微信 、支付宝、银行卡、电子钱包等渠道支付的:需将演出票及联系方式(姓名+电话)以快递方式邮寄至青岛大剧院售票厅(收件人:售票厅,联系方式:0532-80665555,收件地址:山东省青岛市崂山区云岭路5号青岛大剧院售票厅)。
青岛海泉湾度假区自2022年3月13日起对部分项目暂停营业 ,具体安排如下:暂停营业项目根据青岛市疫情防控要求,以下项目自2022年3月13日起暂停营业:皇冠假日度假酒店 天创大剧院 海洋温泉 摩天轮恢复时间将根据疫情防控形势另行通知 。
建议观众保留演出票,避免因退票后重新购票导致座位变动。剧院对演出延期造成的不便深表遗憾,感谢观众的理解与支持 ,期待未来重逢。
022年青岛海泉湾度假区天创大剧院于4月30日正式恢复营业,具体详情如下:恢复营业时间:天创大剧院定于4月30日正式恢复营业 。演出安排:恢复营业初期,因疫情防控需求 ,仅《爱丽丝梦游仙境》可展演,另一部备受喜爱的裸眼3D亲子音乐剧《绿野仙踪之奥兹国大冒险》暂未安排演出。
〖壹〗、截至12月20日,西安教育局关于疫情的最新通知内容如下:停课安排 截至12月20日上午 ,新城区 、碑林区、高新区等17个区县、开发区已全面停课。西安市校外培训机构已暂停线下教学 。12月20日西安市周至县 、蓝田县按照区县疫情防控指挥部安排,正在组织区域内中小学、幼儿园学生到学校进行核酸检测。
〖贰〗、西安市教育局最新停课通知原文如下:在12月20日召开的西安市新冠肺炎疫情防控工作新闻发布会(第31场)上,公布了全市中小学疫情防控及停课有关情况:12月12日起 ,全市教育系统按照市疫情防控指挥部安排,针对曲江郭某病例和雁塔区刘某某 、杨某病例,开展密接人员摸排、核酸检测、隔离管控等工作。
〖叁〗 、西安市雁塔区教育局发布通知 ,全区各级各类学校自3月14日起停课,具体安排如下:中小学与幼儿园:自3月14日起停课、停园,开展线上教学,期限暂定一周。职业学校:有封闭管理能力的学校实施封闭式管理 ,继续线下教学;无封闭管理能力的学校自3月14日起暂停线下教学,转为居家线上教学 。
〖肆〗、西安教育局发布通知,除高初三年级外 ,西安主城区中小学其他年级实施线上教学,以保障学生安全与健康。政策背景与目的近年来,社会对教育的重视程度显著提升 ,一方面源于就业竞争压力增大,学历成为求职的重要门槛;另一方面,教育普及与教育观念的深化使家长更关注学生的学习质量。
〖伍〗 、确保各项疫情防控措施不加码、不打折 ,落实到位 。西安市教育局致家长的9条防疫建议 健康监测与报告:家长自身尽量减少外出,不参与聚集性活动,坚持每天对家庭成员进行健康监测。如有发热和咳嗽等症状应及时就医 ,并根据社区和学校的要求进行上报,严禁送患儿上学。
〖陆〗、事件背景近期,受疫情反复影响,陕西多地教育局发布通知要求学校停止开学 。其中 ,西安市多区县中小学家长收到暂停线下教学通知,中小学和幼儿园停课(高三年级和初三年级除外),复课时间待定。此外 ,西安市职业学校启动封闭管理,校外培训机构暂停教学,各高校也保持封闭管理。