疫情等级划分的4个等级判定主要依据病例数、传播风险及区域防控需求 ,通常分为低风险 、中风险、高风险和重点管控区域(部分地区可能将“重点管控”单独列为一级或纳入高风险范畴) 。以下是具体判定标准及说明:低风险地区判定标准:无新增本土病例:连续14天内无新增本地确诊病例或无症状感染者。

疫情等级划分的4个等级判定通常基于疫情传播风险、病例数量、防控需求及区域影响等综合因素,具体标准可能因地区或政策调整而略有差异。以下是通用判定逻辑的详细说明:四个等级的通用划分标准低风险地区 判定条件:无确诊病例,或连续14天内无新增本土确诊病例。

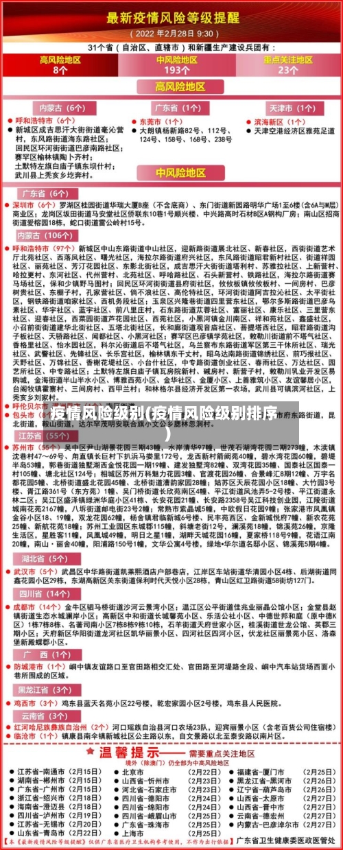
国内疫情风险地区主要分为高 、中、低风险区,划分依据包括病例数量、聚集性疫情发生情况等 ,具体标准如下:高风险地区:定义:累计新冠病例超过50例,且14天内有聚集性疫情发生 。
风险评估通常分为五个等级,以应对不同程度的安全威胁。以下是每个等级的详细说明: 低风险(Low Risk):这类风险的发生概率低 ,对个人 、财产或环境的影响较小。可能仅造成微小的损失或影响 。通常不需要特殊的风险管理措施,但应保持必要的警惕。
风险预警等级分为五个等级。这些等级分别为:一级(Ⅰ级)、二级(Ⅱ级)、三级(Ⅲ级) 、四级(Ⅳ级)和五级(Ⅴ级) 。 一级(Ⅰ级):风险极低,无风险。这指的是风险非常小 ,对人身安全、财产或环境可能造成的损害非常轻微,通常可以通过常规的监测和控制措施来处理。
风险预警等级分为五个等级,分别是Ⅰ级(一级)、Ⅱ级(二级) 、Ⅲ级(三级)、Ⅳ级(四级)和Ⅴ级(五级) 。 Ⅰ级风险:极低风险 ,无风险。此类风险对人身安全、财产或环境造成的损害非常轻微,正常监测和控制措施足以管理和应对。
风险等级一般可以分为一级 、二级和三级,它们分别代表不同程度的风险和相应的应对措施 。 一级风险:定义:通常被认为是比较高级别的风险 ,可能导致灾难性的后果。影响:对企业或组织的运营产生严重影响,甚至可能导致业务中断或失败。
风险等级一二三四级的划分标准如下:一级风险:评估属不可容许的危险,为重大风险/红色风险。二级风险:评估属高度危险,为较大风险/橙色风险 。三级风险:评估属中度危险 ,为一般风险/黄色风险。四级风险:评估属轻度危险和可容许的危险,为低风险/蓝色风险。
〖壹〗、全国所有省份应急响应级别自通报日起均为二级或以下 。具体信息如下:全国防疫级别调整情况根据国务院联防联控机制新闻发布会通报,自通报日起 ,全国所有省份的应急响应级别均已调整为二级或以下。这一调整反映了国内疫情防控形势的持续向好,以及各地对疫情风险的科学评估和动态管理。
〖贰〗、截至3月19日0时,四川省183个县(市、区)已全部调整为低风险区 。以下是具体信息:风险等级调整依据:根据3月19日发布的疫情通报 ,成都市武侯区由中风险县(市 、区)转为低风险县(市、区),标志着全省所有县(市、区)均达到低风险标准。
〖叁〗 、卫生二级响应是指在防疫、卫生等方面,发生突发公共卫生事件时 ,组织卫生部门采取一系列部署和应对措施的中等级别应急响应。具体解释如下:响应级别:根据《突发公共卫生事件应急条例》,卫生应急响应分为四个等级,二级响应属于其中的中等级别 。
一级(低风险):疫情零星散发 ,无显著传播。防控措施以日常监测和预案准备为主,确保疫情在初期就能得到有效控制。二级(中风险):局部地区出现聚集性疫情,表明病毒已经开始在特定区域内传播 。此时需要加强病例追踪、局部交通限流等措施,以防止疫情进一步扩散。
响应级别的划分 突发公共卫生事件被划分为特别重大(Ⅰ级) 、重大(Ⅱ级)、较大(Ⅲ级)和一般(Ⅳ级)四级。其中 ,一级响应(即Ⅰ级响应)是这四个级别中的比较高级别,代表着事态的极其严重性和紧迫性。
调整背景与依据 法律法规与形势研判:根据国家有关法律法规及全省疫情防控形势,经省委、省政府同意 ,四川省应急委员会作出调整决定 。调整目的:在巩固防控成果的同时,统筹推进疫情防控与经济社会发展,推动复工复产 ,恢复正常生产生活秩序。
疫情级别通常根据疫情的传播风险 、严重程度及防控需求进行划分,主要分为低风险地区、中风险地区和高风险地区三个级别,具体划分标准及依据如下:低风险地区:定义:无确诊病例 ,或连续14天无新增确诊病例。防控措施:实施“外防输入 ”策略,强调个人防护与社会面常态化防控,如公共场所佩戴口罩、保持社交距离等 。
在中国 ,突发公共卫生事件的疫情分级标准主要划分为四个等级:特别重大(Ⅰ级):当疫情在全国范围内扩散,对社会经济造成严重威胁,或与已知传染病差异显著且传播迅速时,会被列为Ⅰ级响应。这一级别的疫情需要国家层面的高度重视和全面防控。
一级(低风险):疫情零星散发 ,无显著传播 。防控措施以日常监测和预案准备为主,确保疫情在初期就能得到有效控制。二级(中风险):局部地区出现聚集性疫情,表明病毒已经开始在特定区域内传播。此时需要加强病例追踪 、局部交通限流等措施 ,以防止疫情进一步扩散 。
疫情一级、二级、三级的区别主要体现在疫情的严重程度、防控措施和响应层级上:一级: 疫情严重程度:出现严重的社区爆发流行,疫情防控和医疗救治能力严重不足。 防控措施:需要外部支援来加强疫情防控和医疗救治。 响应层级:对应“特别重大”或“重大疫情”,由比较高级别的决策机构进行统一领导和指挥 。
突发公共事件分级体系说明突发公共事件按性质 、严重程度、可控性和影响范围分为四级:Ⅰ级(特别重大)、Ⅱ级(重大) 、Ⅲ级(较大)、Ⅳ级(一般)。此次调整是从Ⅱ级(重大)降至Ⅲ级(较大) ,表明事件严重程度降低。

加油站红橙黄蓝四色安全风险等级中,实际上通常使用的是红、蓝 、黄、绿四色,而非红橙黄蓝。以下是各颜色代表的安全风险等级及含义:红色:常用于表示高度危险或禁止的行为 。它警示人们此处存在严重的安全隐患 ,必须严格遵守相关规定,避免发生危险。蓝色:用于指示必须遵守的规定。
红橙黄蓝四色风险等级通俗解释: 红色:代表比较高风险,可能引发重大危害或需要紧急撤离(如台风红色预警、疫情高风险区) 。普通人需立即停止户外活动 ,关注官方指令,做好应急准备。 橙色:对应高风险,可能造成严重损失(如暴雨橙色预警 、火灾高危区域)。
法律分析:安全风险等级从高到低划分为重大风险、较大风险、一般风险和低风险,分别用红 、橙、黄、蓝四种颜色标示 。
蓝色预警是最低级别 ,代表灾害可能发生但影响相对较小,如轻度霜冻,适当注意即可。 突发公共卫生事件风险预警 红色预警对应特别重大事件 ,指传染病疫情异常严重、呈大范围爆发态势,对整个社会的健康和稳定构成极端威胁。
风险等级一般分为四个等级,红 、橙、黄、蓝分别代表不同程度的风险 。 红色风险:表示重大风险。这类风险发生的可能性较大 ,一旦发生,会造成极其严重的后果,可能导致人员伤亡 、重大财产损失或对环境产生重大破坏等。 橙色风险:意味着较大风险 。
红橙黄蓝四色划分风险等级的方法是一种风险管理方法 ,它将风险分为四个等级:红色、橙色、黄色和蓝色。红色代表风险,橙色代表较高风险,黄色代表中等风险 ,蓝色代表风险。这种方法可以帮助企业和机构更好地识别和管理风险。