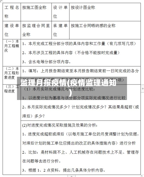
〖壹〗、第一节 安全生产 、文明施工监理目标及本工程安全监理重点 工程指导思想:坚持安全第预防为主的原则。 工程工作目标:确保安全生产和文明施工 。 本工程安全监理重点:针对工程特点确定安全监理重点,如基坑开挖、高处作业等。第二节 安全管理 安全生产监理:对施工单位的安全生产进行全程监控。

〖贰〗、组织协调参建方关系 ,安全、文明施工及环境保护监理;审核施工承包人进度付款申请,主持协调会议并落实会议决议。建设期项目全过程工程询问管理目标质量目标:达到施工合同规定的质量标准(如符合《建筑工程施工质量验收统一标准》) 。

健全工作机构:成立单位计划生育工作领导小组,由单位主要负责人任组长,分管领导任副组长 ,各相关部门负责人为成员,全面负责本单位计划生育工作。领导小组下设办公室,负责日常工作的组织协调与落实。明确工作责任:将计划生育工作纳入单位年度目标管理 ,实行“一票否决制 ” 。
单位年度工作计划需围绕目标设定 、任务分解、执行措施、时间节点及责任人等核心要素展开,结合单位实际需求制定具体内容。以下为通用框架及要点说明:总体目标明确核心方向 根据单位战略规划或上级要求,提出年度工作总目标(如提升管理效能 、优化服务质量、完成业务指标等)。
单位工作计划 篇1 四月份的工作刚刚才告一段落 ,五月份的任务又要开始了 。这几天正好在过五一节假日,闲暇之余,我也该把五月份的工作进行总结 ,好好计划一番了。 与XX公司进行商业洽谈 四月份的时候,我和XX公司的销售部进行了商谈,但是没有将具体事宜订下来。
