〖壹〗、022年10月9日河北省新型冠状病毒肺炎疫情情况2022年10月9日0—24时,河北省无新增新型冠状病毒肺炎确诊病例;新增无症状感染者20例 ,其中张家口市8例 、邯郸市5例、廊坊市4例、秦皇岛市2例 、石家庄市1例 。无症状感染者解除医学观察6例。截至10月9日24时,河北省现有确诊病例3例;尚在医学观察无症状感染者105例。

〖贰〗、022年10月9日,三河市在隔离点发现2例新冠肺炎无症状感染者 ,系香河阳性感染者的同乘密接,于10月6日23:21自外地返回燕郊 。无症状感染者1在10月1日、6日 、7日、8日核酸检测结果均为阴性,无症状感染者2在10月1日、2日、3日 、7日、8日核酸检测结果均为阴性。

〖叁〗、022年10月27日河北省新型冠状病毒肺炎疫情情况2022年10月27日0—24时 ,河北省新增新型冠状病毒肺炎确诊病例1例;新增无症状感染者20例,其中保定市4例 、张家口市3例、唐山市3例、石家庄市2例 、沧州市2例、邢台市2例、承德市1例 、廊坊市1例、邯郸市1例、秦皇岛市1例。
月4日0—24时,31个省(自治区 、直辖市)和新疆生产建设兵团报告新增本土确诊病例41例,其中陕西35例(均在西安市) ,河南4例,浙江2例 。 以下是具体情况分析:陕西疫情情况新增数量:陕西新增本土确诊病例35例,全部集中在西安市。疫情背景:西安市自2021年12月以来出现本土疫情 ,主要与德尔塔变异株有关。
截至2025年8月,国内基孔肯雅热疫情主要集中于广东省,河南省被列为Ⅱ类流行风险区。
南京禄口机场疫情因保洁外包管理漏洞引发 ,已波及7省,事件暴露了机场与外包公司权责划分不明的问题,同时劳务外包的账务处理有其特定规范 。

月5日31省新增本土确诊病例23例 ,其中20例在河北。
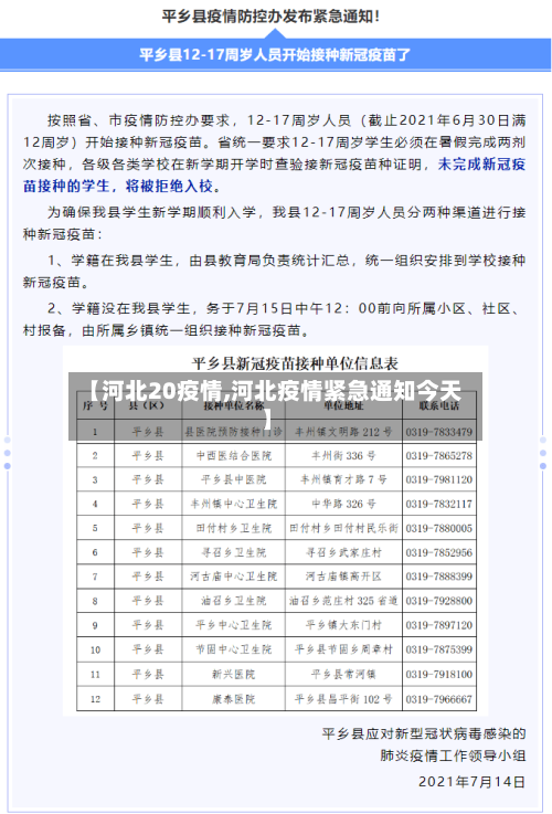
是的,国家卫健委网站通报,1月5日0—24时 ,31个省(自治区、直辖市)和新疆生产建设兵团报告新增确诊病例32例,其中境外输入病例9例(广东3例,陕西3例,上海2例 ,天津1例),本土病例23例(河北20例,北京1例 ,辽宁1例,黑龙江1例)。
新增确诊病例:全国31个省(自治区、直辖市)和新疆生产建设兵团报告新增27例,其中境外输入4例(广东3例 ,上海1例),本土病例23例(北京22例,河北1例) 。新增治愈出院:12例 ,解除医学观察的密切接触者232人,重症病例与前一日持平。