• 襄阳疫情咋样/襄阳疫情咋样了

    襄阳疫情咋样/襄阳疫情咋样了

    升学指南 2026-04-19

    湖北襄阳疫情严重吗 〖壹〗、武汉、黄冈、鄂州、襄阳。湖北武汉、黄冈、鄂州、襄阳疫情严重,截止2022年12月11日,武汉共有高风险地区415处,黄冈共有高风险地区90处,鄂州共有高风险地区57处,襄阳...

  • 世界疫情漫画/世界疫情漫画作品

    世界疫情漫画/世界疫情漫画作品

    升学指南 2026-04-19

    新冠漫画:60天环游世界(下) 《新冠漫画:60天环游世界(下)》收录了来自不同国家的漫画家以新冠疫情为主题创作的作品,通过讽刺、幽默或温情的方式反映了疫情期间的社会现象与人类情感。以下是具体漫画内容...

  • 疫情拐点人数/疫情拐点出现意味着什么

    疫情拐点人数/疫情拐点出现意味着什么

    升学指南 2026-04-19

    白宫:纽约等地疫情或未来〖陆〗、7天到达拐点 白宫新冠病毒事务协调员博克斯称,有模型预测纽约、底特律、新奥尔良等地的疫情或在未来7天到达拐点,并强调未来两周防疫工作至关重要,呼吁民众加强保持社交距离。...

  • 疫情当前保障/疫情 保障

    疫情当前保障/疫情 保障

    升学指南 2026-04-19

    关于进一步做好当前疫情防控工作的通告 〖壹〗、非必要不出省市民群众近期应避免非必要的外省出行,各级党政机关、事业单位及国有企业干部职工需带头遵守省、市疫情防控规定。减少聚集场所活动市民应减少前往封闭或...

  • 防止疫情公告(防御疫情公告)

    防止疫情公告(防御疫情公告)

    日常知识 2026-04-19

    济宁市兖州区中医医院关于进一步加强疫情防控的公告 陪护证由病区发放,严禁私下借用或换用。住院患者和陪护请加强个人防护,正确佩戴口罩,做好手卫生和开窗通风,严禁聚集聊天或到其他病房串访。病区每天对陪护人...

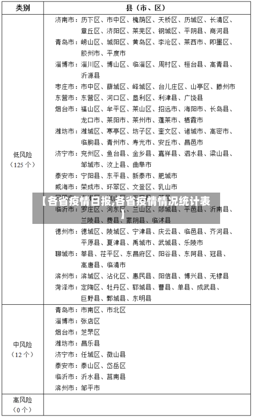
  • 【各省疫情日报,各省疫情情况统计表】

    【各省疫情日报,各省疫情情况统计表】

    升学指南 2026-04-19

    全国各省疫情爆发时间 中国新冠疫情的起始时间是2019年12月,首次在湖北省武汉市发现病毒性肺炎病例。 2020年1月12日,武汉市卫生健康委员会将“不明原因的病毒性肺炎”更名为“新型冠状病毒感染的肺...

  • 疫情外出接人(疫情接人证明怎么开)

    疫情外出接人(疫情接人证明怎么开)

    升学指南 2026-04-19

    去深圳北站接人需要48小时核酸吗 〖壹〗、去深圳北站接人不需要48小时核酸,只要不进入站内,无需出示48小时核酸证明。近来深圳处于疫情防控关键期,出行需做好自我防护。〖贰〗、广大市民群众非必要不离深,...

  • 疫情与鼠年(疫情和鼠年有关系吗)

    疫情与鼠年(疫情和鼠年有关系吗)

    升学指南 2026-04-19

    鼠年为什么爆发疫情 〖壹〗、病毒变异和传播:疫情的爆发通常是因为某种病毒发生变异,增强了其传播能力。病毒可以通过空气飞沫、接触传播等多种方式在人群中迅速扩散。气候变化:气候变化可能为病毒传播提供了更有...

  • 【高安疫情情况,高安疫情最新通报】

    【高安疫情情况,高安疫情最新通报】

    日常知识 2026-04-19

    江西高安是风险地区吗 这个每天情况都在变动,需要实时查询,方法如下:操作工具:vivo X9 操作系统:Funtouch OS 127 软件:百度地图v2 打开百度地图app手机页面。点击首页的图层按...

  • 日本疫情友好/日本疫情聚集活动

    日本疫情友好/日本疫情聚集活动

    数码玩具 2026-04-19

    日本举国之力驰援武汉,看哭无数中国人 〖壹〗、日本在新冠肺炎疫情期间通过政商联合、民间行动等多方面全力驰援中国,其“举国之力”的支持行动感动了无数中国人。日本政商联合发力,物资与资金援助并行日本自民党...